
原标题:4月1日今后到过吉林市区域的人员,都要严厉依照危险等级进行办理
5月21日,吉林省人民政府新闻办公室官方微信“吉林发布”发布“关于加强疫情防控作业的紧急告诉”,告诉称4月1日今后到过吉林市区域的人员,都要严厉依照危险等级进行办理。告诉原文如下:
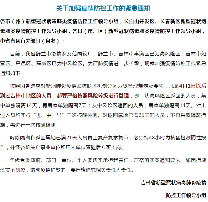
各市(州)新式冠状病毒肺炎疫情防控作业领导小组,长白山开发区、长春新区新式冠状病毒肺炎疫情防控作业领导小组,各县(市、区)新式冠状病毒肺炎疫情防控作业领导小组,中省直各有关部分(自发):
现在,我省舒兰市疫情涉及规模较广,舒兰市、吉林市丰满区已为高危险区,吉林市船营区、昌邑区、高新区已为中危险区。为谨防疫情进一步分散,现就加强疫情防控作业紧急告诉如下:
依照国务院应对新冠肺炎疫情联防联控机制分区分级办理规则及要求,但凡4月1日今后到过吉林市区域的人员,都要严厉依照危险等级进行办理,即:从高危险区回来的人员,会集独自阻隔14天,再居家独自阻隔7天;从中危险区回来的人员,居家独自阻隔14天。对上述人员均实施“进、中、出”三次核酸检测。对回来属地已满21天的人员,不再采纳阻隔办法,需进行一次核酸检测。免除阻隔和回来属地已满21天人员复工复产复学复市,必须持48小时内核酸检测阴性陈述,并经各机关企事业单位和用人单位查验后方可上岗。各级党委政府、部分、单位、个人要实在承担起职责,严厉执行本告诉要求,如因办法执行不到位,形成疫情分散的,要严厉追查相关职责人职责。
修改 杨渝彤
职责修改:










